
自2024年9月24日,证监会宣布实施一系列“松绑”并购重组的政策后,并购重组市场越演越热,并逐渐有成为PE、VC、产业基金主要退出渠道的趋势。
为了帮助大家快速了解当前并购重组市场政策和操作要点,我们节选了课程《并购交易精讲(政策、撮合、10类审核要点、20大案例)》的部分内容,从政策梳理、交易要点、案例解析等多个角度进行分享:
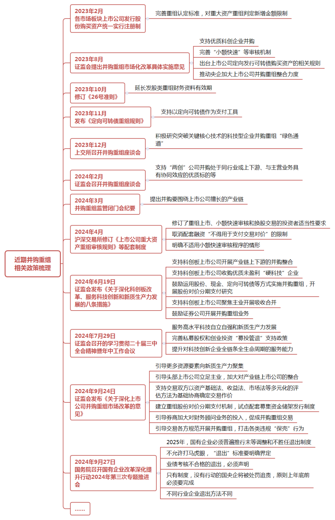
近期并购重组政策梳理
想要快速了解并购重组最新市场导向,最高效的方法就是从政策入手!对此,课程系统梳理了大量政策内容,我们节选了部分予以分享:
以下为并购重组相关法律法规概览:
并购重组审核关注点
针对上市公司并购重组,监管机构的审核关注点有哪些?我们从课程中挑选了几个常见问题进行分享:
并购重组经典案例
想从各个角度了解并购重组的实操要点,可以从经典案例下手。对此,课程系统分析了20个经典并购重组案例,囊括央企整合、券商并购、类借壳交易、蛇吞象交易、借壳上市、上市公司之间并购等不同类型。
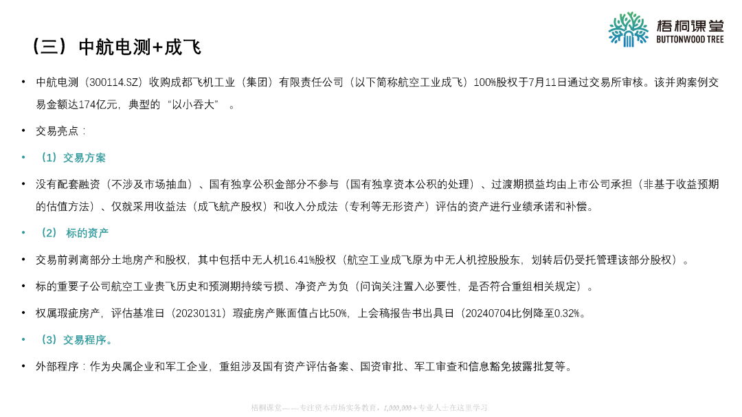
关于部分央企整合案例:
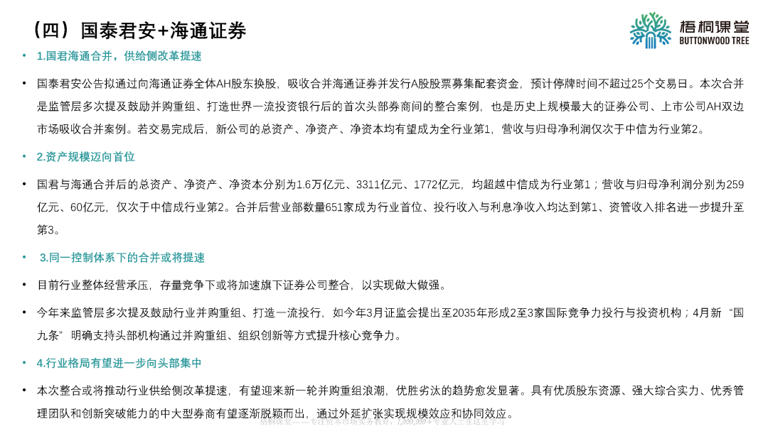
关于部分券商并购案例:
关于部分借壳上市案例:
关于部分上市公司之间并购案例:
END

发现投资以“投资、融资、管理”三大业务为使命。我们携手最优秀的投资机构和私行投资人,共同完成了对200多家企业客户提供综合金融服务,并参与了部分上市公司的资本周期管理。发现投资:发现企业价值,投资改变世界。
